Group Outlines Due
- Project Outlines due April 3rd
- Structure:
- Introduction and Motivation
- Data
- How easily available is it?
- Did you decide to use an alternative dataset?
- Methods
- What does the paper use?
- How available is replication code?
- Describe what the method is doing
- Additions/Extensions
Agenda
- Sampling Distribution of \(b_1\)
- Confidence Intervals in Regression
- Hypothesis Testing in Regression
- Residual Analysis
- Validating Assumptions
- Outliers and Influential Variables
Review
\[
b_1 = \frac{\sum_{i=1}^n (x_i - \bar{x})(y_i - \bar{y})}{\sum_{i=1}^n (x_i - \bar{x})^2}
\]
- If we can show that \(b_1\) is normally distributed
- Then we can standardize \(b_1\) for use in confidence intervals and hypothesis tests as long as we know its expectation and variance.
The Mean and Variance of \(b_1\)
- We know from previous lectures that
\[
E(b_1) = \beta_1
\]
- Now what is the variance of the estimator?
\[
Var(b_1) = \frac{\sigma^2_{\varepsilon}}{\sum_{i=1}^n (x_i - \bar{x})^2}
\]
Unknown \(\sigma^2_{\varepsilon}\)
- Once again, since we don’t know \(\sigma^2_{\varepsilon}\)
- Once again we use the sample analog
- For this we can use
\[
s^2 = \frac{\sum_{i=1}^n (y_i - \hat{y}_i)^2}{n-2}
\]
So the standard error of \(b_1\) is:
\[
s_{b_1} = \sqrt{\frac{\frac{\sum_{i=1}^n (y_i - \hat{y}_i)^2}{n-2}}{\sum_{i=1}^n (x_i - \bar{x})^2}}
\]
How is \(b_1\) Distributed?
\[
b_0 = \bar{y} - b_1\bar{x}
\]
\[
b_1 = \frac{\sum_{i=1}^n (x_i - \bar{x})y_i}{\sum_{i=1}^n (x_i - \bar{x})^2}
\]
- … and expand \(y_i\) using the population model (remember the trick about centering \(y_i\)):
\[
= \frac{\sum_{i=1}^n (x_i - \bar{x})(\beta_0 + \beta_1x_i + \varepsilon_i)}{\sum_{i=1}^n (x_i - \bar{x})^2}
\]
\[
= \beta_1 + \frac{\sum_{i=1}^n (x_i - \bar{x})\varepsilon_i}{\sum_{i=1}^n (x_i - \bar{x})^2}
\]
Distribution of \(b_1\)
\[
\varepsilon_i | x_i \sim N(0, \sigma^2_{\varepsilon})
\]
- If we assume that \(x_i\) are fixed, then A5 is really just:
\[
\varepsilon_i \sim N(0, \sigma^2_{\varepsilon})
\]
- Then \(b_1\) is a linear combination of normally distributed random variables, and thus is also normally distributed.
\[
b_1 \sim N\left(\beta_1, \frac{\sigma^2_{\varepsilon}}{\sum_{i=1}^n (x_i - \bar{x})^2}\right)
\]
Confidence Intervals
Then the \(1-\alpha\) confidence interval for \(b_1\) is:
\[
b_1 \pm t_{\alpha/2, n-2}s_{b_1}
\]
And the two-sided hypothesis test is then:
\[
H_0: \beta_1 = 0 \quad \text{vs.} \quad H_1: \beta_1 \neq 0
\]
We reject if:
\[
|\frac{b_1 - \beta_1}{s_{b_1}}| > t_{\alpha/2, n-2}s_{b_1}
\]
Interpreting Coefficients
- The coefficient \(b_1\) is the expected change in \(y\) for a one unit change in \(x\).
\[
b_1 = \frac{\Delta y}{\Delta x}
\]
- Depending on \(y\) and \(x\) this will have different interpretations.
Example
.
. regress y X
Source | SS df MS Number of obs = 1,000
-------------+---------------------------------- F(1, 998) = 9.38
Model | 9.27810127 1 9.27810127 Prob > F = 0.0022
Residual | 986.85677 998 .988834439 R-squared = 0.0093
-------------+---------------------------------- Adj R-squared = 0.0083
Total | 996.134871 999 .997132003 Root MSE = .9944
------------------------------------------------------------------------------
y | Coefficient Std. err. t P>|t| [95% conf. interval]
-------------+----------------------------------------------------------------
X | .0009776 .0003192 3.06 0.002 .0003513 .0016039
_cons | 6.397407 .3834314 16.68 0.000 5.644982 7.149831
------------------------------------------------------------------------------
.
Example
.
. gen log_y = log(y)
. regress log_y X
Source | SS df MS Number of obs = 1,000
-------------+---------------------------------- F(1, 998) = 10.22
Model | .186858023 1 .186858023 Prob > F = 0.0014
Residual | 18.2403713 998 .018276925 R-squared = 0.0101
-------------+---------------------------------- Adj R-squared = 0.0091
Total | 18.4272293 999 .018445675 Root MSE = .13519
------------------------------------------------------------------------------
log_y | Coefficient Std. err. t P>|t| [95% conf. interval]
-------------+----------------------------------------------------------------
X | .0001387 .0000434 3.20 0.001 .0000536 .0002239
_cons | 1.848797 .0521288 35.47 0.000 1.746503 1.951092
------------------------------------------------------------------------------
.
Example
.
. gen log_X = log(X)
. regress y log_X
Source | SS df MS Number of obs = 1,000
-------------+---------------------------------- F(1, 998) = 9.89
Model | 9.77239463 1 9.77239463 Prob > F = 0.0017
Residual | 986.362477 998 .988339155 R-squared = 0.0098
-------------+---------------------------------- Adj R-squared = 0.0088
Total | 996.134871 999 .997132003 Root MSE = .99415
------------------------------------------------------------------------------
y | Coefficient Std. err. t P>|t| [95% conf. interval]
-------------+----------------------------------------------------------------
log_X | 1.19116 .3788109 3.14 0.002 .4478024 1.934517
_cons | -.8707322 2.683844 -0.32 0.746 -6.137357 4.395893
------------------------------------------------------------------------------
.
Example
.
. regress log_y log_X
Source | SS df MS Number of obs = 1,000
-------------+---------------------------------- F(1, 998) = 10.74
Model | .19621207 1 .19621207 Prob > F = 0.0011
Residual | 18.2310173 998 .018267552 R-squared = 0.0106
-------------+---------------------------------- Adj R-squared = 0.0097
Total | 18.4272293 999 .018445675 Root MSE = .13516
------------------------------------------------------------------------------
log_y | Coefficient Std. err. t P>|t| [95% conf. interval]
-------------+----------------------------------------------------------------
log_X | .1687844 .0515003 3.28 0.001 .0677231 .2698457
_cons | .8191735 .3648753 2.25 0.025 .1031627 1.535184
------------------------------------------------------------------------------
.
Binary Variables as Independent Variables
- In some cases, \(X\) is a categorical variable.
- So 1 if male, or 0 if female
- 1 if treated, 0 if control
- 1 if college educated, 0 if not
- etc…
- What is the interpretation of \(b_1\) in this case?
\[
y = \beta_0 + \beta_1 Female + \varepsilon
\]
Interpretation
- Let’s take expectations to find out:
\[
E(y|Female=1) = \beta_0 + \beta_1
\]
\[
E(y|Female=0) = \beta_0
\]
So \(\beta_1\) is:
\[
\beta_1 = E(y|Female=1) - E(y|Female=0)
\]
- What is the interpretation of \(\beta_0\)?
Encoding Categorical/Binary Variables
- Sometimes, we can also encode a continuous variable as a categorical variable.
- Say you want to look at the effect of drought on health outcomes.
- Usually, drought is measured as a continuous variable
- Many different ways to measure drought severity that includes variables on rainfall, temperature, vegetation indices, etc…
- Let’s take a drought index that only incorporates rainfall
- The SPI
The SPI
- The Standardized Precipitation Index (SPI) is a commonly used index to measure drought severity.
- The SPI is calculated by fitting a probability distribution to historical precipitation data for a location, and then transforming the data to a standard normal distribution.
- The SPI can be calculated for different time scales, such as 1 month, 3 months, 6 months, etc…
- The SPI values can then be categorized into different drought severity levels.
Using Categorical/Binary Variables in Regression
- The SPI ranges from approximately -3 to +3.

- Let’s say you want to understand the effect of drought severity on malnutrition.
- What would using the SPI directly look like?
\[
MN_i = \beta_0 + \beta_1 SPI_i + \varepsilon_i
\]
- What would the interpretation of \(\beta_1\) be?
- Does this tell you anything about drought?
Using Categorical/Binary Variables in Regression
- Instead, you can create categorical variables for drought severity.
- You can say that if SPI < -2, then extreme drought
- So generate a variable that is 1 if extreme drought, 0 otherwise.
| -2.5 |
1 |
| 1 |
0 |
| -1 |
0 |
| 1.2 |
0 |
| 3 |
0 |
\[
MN_i = \beta_0 + \beta_1 Drought_i + \varepsilon_i
\]
Now what is the interpretation of \(\beta_1\)?
\[
\beta_1 = E(MN|Drought=1) - E(MN|Drought=0)
\]
Binary Variables as the Dependent Variable
- What if the dependent variable is binary?
- 1 if employed, 0 if not
- 1 if college educated, 0 if not
- 1 if voted, 0 if not
- Can we still use linear regression?
- Yes, but it would now be called a Linear Probability Model (LPM).
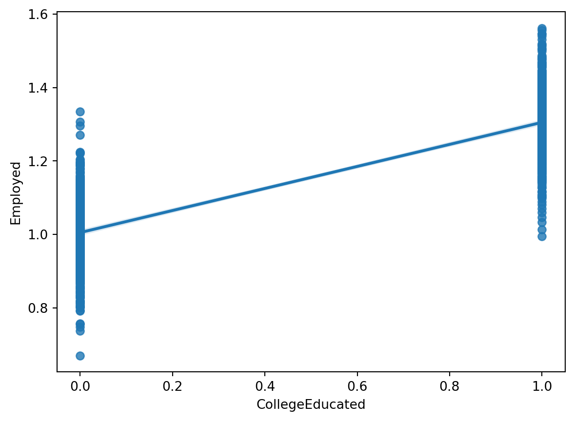
Binary Dependent Variable
- Let’s say you wanted to model employment status:
\[
Employed_i = \beta_0 + \beta_1 CollegeEducated_i + \varepsilon_i
\]
What’s the conditional expectation function of this model?
\[
E(Employed|CollegeEducated) = \beta_0 + \beta_1 CollegeEducated
\]
- Since Employed is binary, what does \(E(Employed|CollegeEducated)\) represent?
- An easy way to see this is by using the
\[
E(Employed|CollegeEducated) = \sum_{j=0}^1 P(Employed=j|CollegeEducated) \cdot j
\]
\[
= P(Employed=1|CollegeEducated) \cdot 1 + P(Employed=0|CollegeEducated) \cdot 0
\]
\[
= P(Employed=1|CollegeEducated)
\]
- So the conditional expectation function is the probability of being employed given college education.
- So the interpretation of \(\beta_1\) is:
- A one unit increase in CollegeEducated (i.e. going from not college educated to college educated) is associated with a \(\beta_1\) increase in the probability of being employed.
Residual Analysis
- Once a regression is run, we have a new object we can look at, \(\hat{y}\), the prediction.
- The residuals are the difference between the actual value, \(y\) and the prediction, \(\hat{y}\).
- The residuals provide all the information not capture by the model and is a measure of \(\varepsilon\).
Residual Analysis
- Often a good way to work with the residuals is to graph them.
- This gives us a way to visually inspect the residuals and whether our assumptions hold.
- What do we know about what the residuals sum to?
Text(0.5, 1.0, 'Residuals vs. X')
Residual Analysis
- Recall A3: Homoskedasticity
\[
\text{Var}(\varepsilon_i|X) = \sigma^2_{\varepsilon}
\]
- This means that once we condition on \(X\), the variance of the residuals is constant.
- If we see that the residuals are around the 0 line, then we can say that we have a good fit for the linear model
- If the residuals are around the same amount apart from the 0 line, then we can say that we have homoskedasticity.
Heteroskedasticity
- What if A3 is violated?
- Then we have heteroskedasticity.
Text(0.5, 1.0, 'Residuals vs. X')
Inadequate Model
- If the residuals are not around the 0 line, then we can say that the model is inadequate.
- For instance, if a variable has some non-linear relationship with the dependent variable, then the residuals will not be around the 0 line.
Suppose we have a population model:
\[
y = \beta_0 + \beta_1 X^2 + \varepsilon
\]
But we don’t know that X has a squared term… If we run a linear regression like so:
\[
y = \beta_0 + \beta_1X + \varepsilon
\]
The squared relationships will be in the residuals.
Text(0.5, 1.0, 'Residuals vs. X')
Back to top